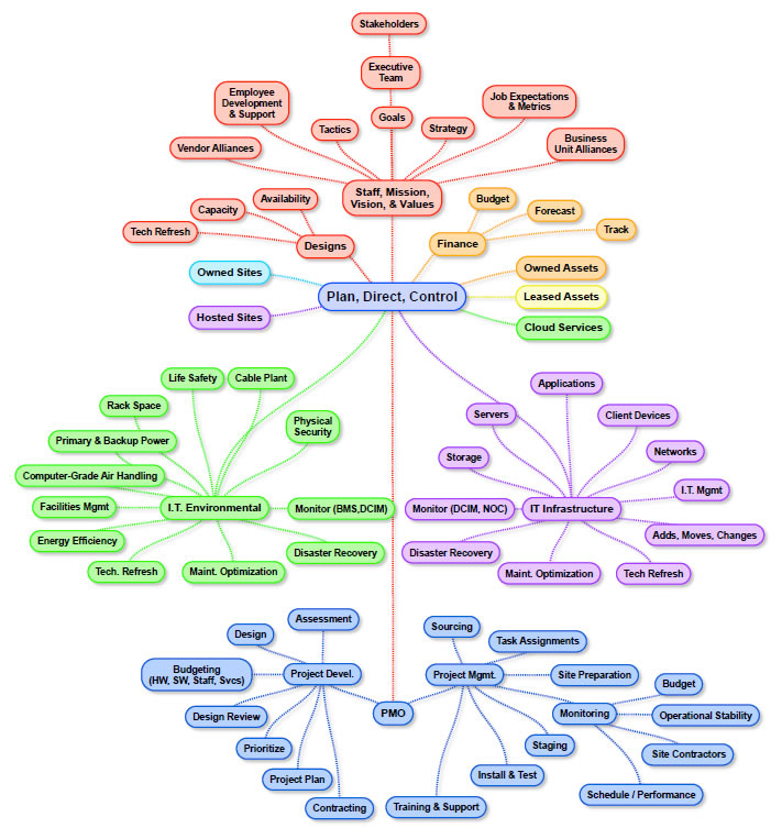
Optimize Your I.T. Environment:
DCA provides single point accountability, I.T. and environmental systems expertise, and methodologies that help CIO's and Facilities Management optimize I.T. physical infrastructure performance, efficiency, and availability.
Since 2002, DCA Professionals and Methodologies have together delivered consistent "on-time" and "on budget" performance in the following areas.
- Infrastructure Assessment
- Design and Budgeting
- Power Systems, Power Distribution, Cooling, Cabling, and Fire Suppression
- Installation and Construction Coordination
- Network Based Monitoring and Controls
- Relocation and Migration Services
- Maintenance Services Optimization
- End-to-End Project Management
- Products and Manufacturers
Whether you're improving an existing site or planning for a new one, DCA brings the I.T. and Special Systems expertise necessary to ensure predictable performance, and to optimize your investment in critical I.T. facilities and systems.
Next Steps: Contact us for further discussion and to schedule an initial meeting / site visit: (480) 419-6642
PLAN, DIRECT, CONTROL

Call Data Center Associates today for a consultation:(480) 419-6642